| 本條目或章節的部分資料來源因侵犯版權為由而被刪除,以致無法對相應內容進行查證。 香港網絡大典對讀者的不便致歉。更多詳情,請參見條目的討論頁。 |
叮噹網Dorafans.com1月23日首頁截圖
dorafans.com回應全文截圖
Doraemons.dorafans.com1月31日首頁截圖
Search.dorafans.com1月23日首頁截圖
Keithyuen.dorafans.com1月23日首頁截圖
News.dorafans.com1月23日首頁截圖
叮噹網「叮噹小城」1月23日首頁截圖
叮噹小城網主野味大雄回應全文截圖
叮噹網「多啦星球」站長多D發夢、野比小雄回應全文截圖
叮噹網「多啦園地」1月31日首頁截圖
叮噹(多啦A夢)網站因版權問題被逼關站事件始發生於2007年1月20日,當時香港知名叮噹迷網站dorafans.com接到叮噹香港地區版權代理——國際影業的一封信,勒令該站刪除所有叮噹有關的圖像。1月21日,網站刪除所有圖片,並發表一頁回應。回應中透露國際影業的信中並附有「DISMANTLE」、「DELETE」及「SUSPEND」三個強烈的詞彙要求他們刪除所有叮噹相關圖像,站長同時決定永久關站,隨後其他叮噹網亦相繼關站。事件引起網民(如:高登討論區及香港獨立媒體等)的關注和嘩然,另一時間先後引發《蘋果日報》、《東方日報》、《香港經濟日報》、《文匯報》、《明報》、TVB新聞透視的報導,香港電台一節目內亦有提及。
至2007年1月30日,國際影業終發表回應啟事,卻引來網民進一步的憤怒。
事件影響
事件引發香港多家民間叮噹網站宣佈關站,可能引發有關叮噹資訊的網站連環關站,網民與版權者對立。
受影響網站
- dorafans.com主站( http://www.dorafans.com )
- 其他受影響的dorafans.com域名以下網站︰
- 叮噹一族 ( http://doraemons.dorafans.com )
- 十大叮噹好站 ( http://search.dorafans.com )
- 袁啟洋的多啦A網( http://keithyuen.dorafans.com )
- 多啦A夢新聞網( http://news.dorafans.com )
- 叮噹小城 ( http://doracity.com )
- 多啦星球 ( http://www.doraplanet.net )
- 多啦園地 ( http://www.doragarden.net )
爭議問題
- 為什麼合理使用圖像也會被惡言惡語?
- 為什麼宣揚叮噹多年的非牟利網站會被看待成侵權網站?
- 為什麼他們不去抓盜版和BT網?
- 為什麼建站之久,到今天才有行動?
網站的回應內容全文
dorafans.com網主回應
| 「 |
本部內容已全砍
本站其他內容亦將陸續砍去,以示本站奉命唯謹,以及完全尊重國際影業的誠意。 建站成本需千元甚至萬元,當時還是中學生的我根本無錢,一直全賴家人經濟支持我的個人興趣。然而,我謹此聲明,dorafans.com建立以來,我從來沒有透過網站收取過一分一毫,亦沒有容許過任何機構利用dorafans.com收取過一分一毫。正如首頁寫明,我全部拒絕一切收購及賣廣告的邀請。 雖然接獲廣大叮噹迷壓力指叮噹圖片太少,本站仍堅持少用。介紹漫畫,亦以推薦叮噹迷購買好叮噹書、避免對官方機構造成損失為目標。本站亦絕不提供官方軟體檔案下載。本站亦加有防right-click的功能,嚴防抄襲。 數年前,本人甚至幾乎與另站長袁啟洋鬧翻,因本人強制要求全部砍掉袁啟洋網內可能對官方機構造成損失的內容。我亦不斷要求其他大型個人叮噹網站砍掉類似內容。 為尊重知識產權,必須犧牲各位叮噹迷的利益。縱然遭到多方批評和反映不滿,我也沒有後悔過。今天接獲這封信,更證明我當天對袁啟洋和各大站長的要求,只有不足,沒有過份。 回想本人當了二十多年的超級叮噹迷,因為個人對叮噹的熱愛,建立了個人網站為叮噹迷服務了9個年頭。付費申請了dorafans.com,也有最少7年,為的是什麼? 為就是為了促進華文社區叮噹迷的交流,推廣這套家傳戶曉的卡通,將個人的收藏、作品發表。為了大家叮噹迷在網上有個互相溝通的渠道,並從中得益。 今天,很感謝國際影業的來信,告訴我,這多年來,原來我一直都在做錯事。我一直以為在幫助官方機構推廣我最喜愛的卡通,到頭來完全得不到認同,反而可能有誤觸法網之虞。 因為少年時期對叮噹過度熱愛而發生這件事,我亦枉為超級叮噹迷。「凡事也應有始有終」。我謹此致各位新客、常客、老客,我,超級叮噹迷,今天起正式引退。你們仍可以「dorafans.com站長」稱呼我,但本人謝絕一切有關本站關門的查詢、投訴等。因為,不論再說什麼對事情都沒有幫助。 香港是自詡全世界最尊重知識產權的城市,萬望各叮噹迷切勿以身試法,立即停止一切可能誤觸版權條例的行為。信中亦暗示如不履行可能有LEGAL ACTIONS。 最後再次感謝各大叮噹迷多年來的支持,再見。 dorafans.com站長 |
」 |
叮噹小城網主回應
| 「 |
第三次‧‧‧屈指一算,原來叮噹小城在這7年來是第三次關站了。前兩次都在大家的強烈要求下重開,而這一次卻是最無奈、也是最令人傷心的一次。 如果大家有去dorafans.com或袁兄的多啦A夢網,也會發現他們也已進入半關站或已關站狀態。或者你會覺得很突然,是,世事往往也是這麼突然的。誰想到某多啦網站站長會接到出版商的警告信,誰想到叮噹小城改版後只是一星期就要關站,誰想到昨晚是叮噹小城最後的一晚,誰想到一夜之間香港三大多啦A夢非官方網也一同關站,誰又想到我們這些為推廣多啦A夢而設立的網站會有這樣的命運‧‧‧ 我不能肯定多啦A夢的將來會不會因為我們的離開而有重大的改變、我不能說多啦A夢會因我們而變得沒現在受歡迎。唯一我能確定的就是多啦A夢非官方民間網站將會因今次事件一個一個的消失、各位多啦迷將越來越難得到多啦A夢的新聞及資訊‧‧‧ 在結束時總要回想過去。回想7年來,叮噹小城和其他多啦A夢網也一直的在努力。為的只是希望多啦A夢變得越來越受歡迎,只是希望多啦A夢能繼續能發揮他的光芒。我們一眾站長也為此付出心血,時間,精神,甚至金錢。為保障出版商的利益,我們主動刪除所有歌曲及影片下載,更主動製作電影及產品專題網頁,希望能使多啦A夢繼續成為大家至愛,亦同時希望大家能購買正版。最終卻仍不為出版商所認同,認為我們侵犯了多啦A夢的肖像權,要求我們刪除所有圖片。 可惜嗎?當然可惜。可惜的不是要關站,這7年來叮噹小城也帶給我無數的經歷和知識,更使我認識到一大班朋友;由當初一個完全不懂做網站的黃毛小子變成現在每日人流過千的網站,我已經心滿意足。可惜的只是多啦A夢迷將很難透過非官方的渠道獲得多啦A夢的情報。 心痛嗎?當然心痛。這7年來的心血最終也成為了泡影。 後悔嗎?我相信我們每一個人也沒有後悔,多啦A夢網站所帶給我們的是比你們想像的更要多‧‧‧ 在這裡也請各位多啦A夢網站的站長小心,你們請自行衡量繼續下去所可能帶來的嚴重後果,再決定你們應否關站。畢竟這個後果未必是你或我能承受的。 最後,希望你們喜歡我這一個網站及認同我們的努力,或者,我們所做的只能到此為止了‧‧‧感謝超級叮噹迷,感謝袁兄,感謝白銀,感謝奈奈,感謝TONY,感謝羅,感謝鈴,感謝shengee1,還有就是感謝你們每一位支持我們的人。你們都是我的動力,也是我的得著,更是我的榮幸。希望這7年來叮噹小城也為你帶來一點東西,那怕只是一點點,這已經足夠。 叮噹小城站長 雖然機會不大,但仍在這裡說句:希望將來仍有機會為大家服務。再一次感謝你們的支持。 |
」 |
多啦星球網主回應
| 「 |
在新版面已經差不多能夠公開之前,多啦星球因為版權問題被逼關站。 眼見香港三大多啦A夢網站都關了站,在我們商議之後,無奈之下,決定關閉多啦星球。兩年前,因為興趣,多啦星球誕生了。那時一心一意想推廣多啦A夢的我們,最終被國際影業認為我們侵犯多啦A夢的肖像權…… 兩年,雖然不是很長的時間,但我們都獲益良多,學會了做網頁的技巧,學會了編輯圖片,學會了管理網站……所以,我們並不後悔當初建了多啦星球。我們只是覺得非常可惜,可惜的是浪費了兩年的心血,可惜的是大公司只為自己的利益着想…… 自己的網站就好像自己的兒子一樣,如今把網站關了,感覺真的很難受,我們亦深深感受到各位站長的感覺。 最後,我們感謝在這兩年來支持多啦星球的人,我們真的希望有一日能夠再次為大家提供資訊! 多啦星球站長 |
」 |
—多啦星球 | ||
媒體報導
《蘋果日報》報導
《蘋果日報》1月23日報導截圖
| 「 |
Click Click 情報科︰自製多啦A夢網執笠 陪伴大家成長的多啦A夢,於世界各地的擁躉眾多,凌零發更看過不少關於多啦A夢的網站,不過這些未經許可製作的網站觸犯了版權條例,前日凌零發收到dorafans.com站長的電郵,指持有多啦A夢獨家版權的「國際影業」大前日向他發出警告信,要求網站刪除所有有關圖像,站長深知事態嚴重,他為了尊重知識產權,除將其自製的網站關閉,更親自發出聲明表示歉意。 前日已將網站關閉的站長發出聲名道:「今天,很感謝國際影業的來信,告訴我,這多年來,原來我一直都在做錯事。我謹此致各位新客、常客、老客,我,超級叮噹迷,今天起正式引退。」站長知錯能改,全力支持知識產權,年輕的網友們應該要多多學習。 |
」 |
—Click Click 情報科︰自製多啦A夢網執笠,2007年1月23日,《蘋果日報》 | ||
《東方日報》報導
《東方日報》1月23日報導截圖
| 「 |
多啦A夢代理禁網上圖像 全港多個多啦A夢非官方網站日前發表聲明,指其網站被授權代理多啦A夢的國際影業有限公司要求刪除多啦A夢圖像。據涉事網站站長指,上周六接獲國際影業的警告信,要求刪除網站內所有涉及多啦A夢的圖像,否則會採取法律行動,故此部分網長已索性關閉網站,事件在網上引起大批多啦A夢迷回響,認為十分可惜。 「叮噹小城」站長「野味大雄」在網站上指,該網為保障出版商利益,早已主動刪除有關多啦A夢歌曲及影片下載,更主動製作電影及產品專題網頁,希望網民購買正版,最終卻不為出版商所認同,認為其網站侵犯多啦A夢肖像權,要求刪除所有涉多啦A夢圖片。 另外,「dorafans.com」站長在網站上發表嚴正聲明,指網站建站以來,一直為叮噹迷服務,純粹個人網頁,絕對非牟利,但突然接獲國際影業一封信,禁止其網站使用官方多啦A夢肖像,故將陸續關閉所有含多啦A夢肖像內容。 |
」 |
—多啦A夢代理禁網上圖像,2007年1月23日《東方日報》 | ||
《香港經濟日報》報導
《香港經濟日報》1月27日報導截圖
| 「 |
叮噹網被禁 fans大反擊 國際影業指侵權網民憤怒紛抗議 要將叮噹喚作「多啦A夢」,很多人仍是改不了口;要與叮噹「告別」,更是不可能!本港多個歷史悠久的叮噹網站,因授權代理的國際影業發出侵權警告信而無奈關站,正籌辦的首次港台叮噹迷聚會,亦因而胎死腹中。 事件連日來在網絡掀起極大迴響,叮噹迷更聯手爭取叮噹「回來」,發出電郵及信件至香港國際影業有限公司(下稱國際影業)指摘,國際影業昨回應「體諒心情」,但法理不容許侵權行徑,日內會出聲明向網民「解釋」。 大雄有困難時,叮噹總會出現打救,當叮噹有事,也會有很多人「聲援」!本港三大叮噹網站因接警告信而關閉後,網絡上近日「群情洶湧」,大批網民紛紛電郵予影業提出抗議。 打擊心血 有網民聲言罷買 一名網民在電郵中說:「他們不是為個人利益而行,而是真真正正為覑宣揚他們喜愛的卡通人物或動畫給同好者分享……貴公司現在所作所為,正是為公司利益而打擊動畫同好者的心血結晶,可恥到極點!」 更有網民聲言罷買,也有人將叮噹主題曲填上新詞,指摘為商業目的而封站:「爬進奇妙錢袋裏,你的網站必要關,離奇神化不可思議,幫你宣傳也要ban……」 由於影業的網站電郵近日停止運作,令網民更加激憤,改為寫信、甚至致電直接反映不滿。 面對如此熱情支持,將7年心血的網站「叮噹城」結束、網上署名「野味太郎」的「城主」向記者表示感到意外:「很開心,知道叮噹仲有很多人喜愛,希望有轉寰餘地!」 接警告信 促道歉及刪網站 今次「封殺叮噹」事件,緣於本月21日,在本港成立約9年的dorafans.com,收到國際影業的警告信,表示在日本版權人授權下,認為其網站內容侵權,要求將所有有關「多啦A夢」的圖像刪除,以及要作出道歉,否則會採取法律行動。 dorafans.com站長接信後,便在網站發表聲明,指網站並非牟利,但突然接信,指其網站使用官方「多啦A夢」肖像侵權,故縱是不捨,也要將這個在其中學時代創立、運作了9個年頭的心血網站關閉;其後,數個著名叮噹網包括「叮噹城」亦因擔心被控告侵權而決定關閉。 野味大郎說,最可惜是這數個網站已運作多年,各人投入不少心血(見另文——「凡事應有始有終」 網站別矣),今年數名網主本來已計劃集合香港和台灣叮噹迷,在香港舉辦首次的叮噹迷聚會,如今亦惟有「 國際影業體諒 惟不容侵權 面對大批香港「叮噹迷」指摘「封殺」叮噹網站,國際影業法務部經理黃慧玲承認,近日收到有關的電郵及信件,但拒絕透露數量多少,強調電郵停止運作,是基於「網站維修」,並非有意「拒接」電郵,但亦體諒他們的心情。 「好體諒佢懐與多啦A夢一起成長,心情會好難受,但亦不等如可以作出侵權行為!」 不過,出現如此激烈回響,也是其始料不及。她表示,將於日內發出聲明,向一眾網民解釋禁制的原因。另外,亦會聯絡日本的版權持有人「小學館」,查問對方可否對香港的多啦A夢網站有更大的寬容度,但她坦言:「話事權始終在版權人方面!」 網站已關,但多年來與叮噹一起走過累積的感情,野味大郎從未放下,只盼望叮噹「回來」的一天,他說:「希望可以讓香港有一個正式的官方叮噹網站!」 網民「失去」叮噹心情 「心痛嗎?當然心痛。這7年來的心血最終也成為了泡影。後悔嗎?我相信我們每一個人也沒有後悔,多啦A夢網站所帶給我們的是比你們想像的更要多……」--叮噹小城網主野味大雄 「凡事應有始有終」 網站別矣 「凡事也應有始有終。」大雄的曾孫世修曾如此說;這句話亦成為本港歷史最悠久「叮噹網」的告別語。 分享世界 忙也開懷 數名叮噹迷多年來不辭勞苦,向網友展示叮噹的美妙世界,他們充當記者,在網站報道叮噹的最新消息,又自行設計遊戲、與網民分享叮噹的獨特見解,希望團結一眾叮噹迷,甚至計劃今年在港舉辦首個聚會。不過,國際影業的警告信,將他們的心血化為烏有。 「叮噹小城」網站約7年前成立,本身是一名大學生的站長「野味大雄」向本報憶述,當初只為與他人分享對叮噹的鍾愛,根本無意侵害叮噹的版權。由於當時台灣仍未有叮噹官方網站,他們惟有自己做「記者」,又找來台灣的朋友協助拍活動照,報道叮噹的最新消息,雖然忙碌,但仍不亦樂乎。 而另一個與叮噹迷度過9個寒暑的網站「dorafans.com」亦是「超級叮噹迷」,他在網站的聲明中透露,當時只是一名中學生的他,幸得家人的經濟支持,才能建立有關網站,至今從未利用此站收取一分一毫。 推廣最愛 反墮法網 「我一直以為在幫助官方機構推廣我最喜愛的卡通,到頭來完全得不到認同,反而可能有誤觸法網之虞。」 盡管他以「凡事也應有始有終」作這次關站的終結,但據其他叮噹網主透露,「dorafans.com站長」其實最灰心,「因為他多年來花了很多心血搞好網站,除了親自設計遊戲予叮噹迷玩外,又做了很多連官方網站都無做過的分析。」 他謝絕一切有關網站關門的查詢、投訴,「不論再說甚麼對事情都沒有幫助」等,這份哀傷,叫不少叮噹迷感同身受。 叮噹易記 叫不慣多啦A夢 即使電視台、電影與漫畫如何催谷「多啦A夢」這個名字,但「叮噹」這個集體回憶的名字仍是地位堅固,從未動搖。 結局版本多 fans有爭議 《叮噹》一直沒有結局,坊間曾一度傳出有不同版本,有說大雄是自閉兒童,與叮噹的故事都是他的幻想;亦有指叮噹電池用完,如更換電池會將叮噹的記憶抹掉,大雄惟有忍痛暫別叮噹,多年苦學成為出色的科學家,將叮噹修理好。 無論坊間流傳大雄患自閉症、幻想叮噹作伴的悲慘結局,抑或叮噹電池耗盡、要待大雄長大後修理的「大團圓」結局,均曾惹起全世界叮噹迷的爭議,地位超然可見一斑。 作者死前 盼統一叫多啦A夢 叮噹的原日文名發音為「Doraemon(多啦A夢)」,由於其頸繫「銅噹」,故本港引入此套漫畫時取名「叮噹」,貪其易記、又迎合小朋友的口味。 97年起日本小學館要求香港版漫畫易名,盡管很多漫畫迷至今仍不太接納「多啦A夢」的譯名,認為不理會他們的感受,但據知這其實是原作者藤子.F.不二雄的遺願。他96年病逝前曾表示:「希望不同地方的人都將機械貓喚作Doraemon」。 |
」 |
—2007年1月27日,《香港經濟日報》 | ||
香港電台節目
由沈達元和李慧妍主持的香港電台第二台節目《e個世界》於2007年1月27日的節目中以《叮噹跟大家說再見》為該集主題。[1]
《文匯報》報導
《文匯報》2月2日報導截圖
文匯報的反諷作品
| 「 |
記者 夏志禮 通識路路通:網上侵權刑事化 網民憂誤踩「地雷」 香港近年逐步邁向知識型經濟,港府對保護知識產權尤其重視。2005年1月,「古惑天皇」陳乃明因三次利用BT技術網上發放電影「種子」,被法院裁定侵犯版權罪名成立,判囚 3個月,成為全球首宗利用BT技術網上發放電影而被定罪的案件。政府於去年12月推出網上侵權刑事化諮詢文件,收集市民各界對網上侵權法作出修訂的意見。 近年因網上侵權造成的商業損失相當嚴重,受網上非法下載音樂影響,去年本港唱片業收益,就由以往最高峰的25億元,下跌至不足6億元。除了實質收益下跌外,盜版及網上侵權情況猖獗,令不少有意投身唱片業的年青人望而卻步,使唱片業成了夕陽工業。根據美國商業軟件聯盟較早前的公布,全球平均盜版率達33%,所造成的損失更是難以估計。 面對侵權行為日益嚴重及多樣化,當局修訂版權條例本是無可厚非。然而,有關諮詢文件中,對於非法下載刑事化的建議,卻惹來很大的爭議,其中為加強打擊盜版而擴大承擔刑事責任的範圍,如下載者未得到授權而下載有版權的作品,需承擔刑事責任的提議,備受市民關注。 (註: 在《政治經濟學期刊》上有一份新研究指出,非法音樂下載對唱片銷量並無顯著影響,這與唱片業宣稱的剛好相反。[2]) 擴大刑責範圍 爭議大
有人認為,政府所提出的方案過於嚴苛,阻礙了意念和資訊在網絡上的傳遞,其中第一個方案更形同「惡法」。眾所周知,網上可供下載的資訊根本多不勝數,當中有許多檔案實在難以查證是否可以合法下載。若有關方案獲得通過,網民就很容易觸犯法例而不自知。此外,有關第三個方案中提到的「程度嚴重」一詞亦值得斟酌,到底怎麼才算是「程度嚴重」呢?下載10幅圖片還是一首歌曲才算犯法呢?當中的灰色地帶令人存疑。 執法與私隱權 難兩兼顧 此外,除了政府加強刑罰外,各商業機構面對盜版問題時,又有否做好準備迎接這來自科技進步的挑戰?在電腦硬件價錢越來越廉宜時,軟件價格為何不降反升?知識產權的使用價格是否存在了一定的不合理? BT分享資訊 原是好發明 |
」 |
—通識路路通:網上侵權刑事化 網民憂誤踩「地雷」,2007年2月2日《文匯報》 | ||
《明報》報導
《明報》2月4日報導截圖
網絡暴民 Jacky’s Blog 2月6日截圖
| 「 |
In Internet﹕Fansite侵權? 最近的網絡熱話,可說是三大本地同好自建的《叮噹》 fansite(其實應該稱作《多啦A夢》,但筆者還是較喜歡《叮噹》)關門大吉的事。事緣本地《叮噹》版權持有者,向這些網站發出警告信,指站內《叮噹》圖片侵犯了其所持有的肖像權,若不移除相關圖片,便會對他們進行起訴。 3個網主經一番考慮後,最終決定關站。一夜之間,香港三大非官方《叮噹》網站一同消失。此事在網絡上迅速引起討論,大家的反應幾近一面倒,認為版權持有者不應向這些fansite下手。 這件事有兩個討論方向:「可不可以」和「應不應該」。先說「可不可以」,即版權持有者是否有權叫fansite刪除圖片呢?理論上,版權持有者有責任保障自己和作者的版稅收入,而根據法律,他們有權去起訴一些他們認為屬於侵權的行為,所以答案是「可以」的。有人認為 fansite或許可以「合理使用」(fairuse)為抗辯理由,正如著名的維基百科(Wikipedia)引用《叮噹》圖片的法理依據一樣。不過一般來說「合理使用」適用於學術、研究、評論、報道等,而fansite使用了大量的版權物品作「展示」用途,能否被界定為「合理使用」則仍有疑問。 免費宣傳 無損利益 引外國情況為例,好些版權持有者跟fansite都保持著友好的關係。例如遊戲《TombRaider》的官方網站裏,就有用來連結各大fansite的專頁。官方更會將一些遊戲圖片、商標、網頁素材、樣辦等等,結集成為fansite開發包(fansitekit),給大家用來建立fansite。在很多《TombRaider》fansite裏,不單單有圖片,還有影片、牆紙、高質素遊戲抓圖等等。為什麼有關官方沒有像香港的版權持有者般,去指摘fansite圖片侵權,反而多加推廣?因為他們深明培育fans社群,有助於令其產品長賣長有。 官方訂指引 fans有法可循 作者版權持有者 誰受保障 |
」 |
—In Internet﹕Fansite侵權?,2007年2月4日《明報》 及 Fansite侵權?,網絡暴民 Jacky’s Blog | ||
新聞透視採訪
Youtube新聞透視片段截圖(現片段因侵權移除)
2007年4月9日,無綫電視新聞節目《新聞透視》,主題是數碼侵權,報導多啦A夢非官方網站關站一事。該節目播出「袁啟洋的多啦A網」網主袁啟洋和「叮噹小城」網主「野味大雄(Patrick)」的訪問。
網民回應
由於網民的反應熱烈,回響太多,故只收錄了部份意見:
香港獨立媒體:小狼
| 「 |
國際影業,別令叮噹之父不瞑目! 不少動漫同好,並不把作品當成即吃即排的即食麵,他們希望對作品作研究,分享作品的資訊,向其他人推廣這心頭好。最終,希望令更多人認識、喜愛(或加深喜愛)這作品。 由於互聯網的溝通方便,可較容易到達成上述目的,同好自製網站便由此而生。今天,在擴大作品受眾的過程中,這些同好自製網站的效用,比什麼雜誌電視地鐵巴士廣告,更勝n倍。作品的受眾擴大,作者、生產商固然得到直接的金錢利益,同好可為這愛好而燃燒小宇宙,也是一件樂事。 當然,弄一個同好自製網站,箇中辛酸不足為外人道,若非有熱愛該作者的心,以及把能「坑人」(令其他人愛上/更愛這作品)的滿足感作支持,相信沒有人喜歡自討苦吃。 製作同好自製網站,一方面涉及研究、解說等資訊,另一方面為吸引讀者,不致於令人覺得不吸引而即走,無可避免地要引用一些原作的圖片。正如新聞的報道、雜誌的專輯一樣,要講解或介紹一件事,是無法不引用相關的圖像。這是一種避免不了的合理使用。 偏偏,在以「有錢即有權」作最高標準的香港,有人着眼點並不在你的分享和熱愛,而是算死草地想着:若同好自製網站也要向他們付錢,可能會收到多少利益。於是,靠臭錢買回一紙版權過來的「國際影業有限公司」 (Animation Internatinal Ltd.),數天前向數個資料豐富、fans眾多的同好自建《叮噹》(《多啦A夢》)網站發警告信,聲稱他們的圖片「侵權」,若不刪去侵權圖片,就會起訴他們。 要刪除站內的圖片,與直接逼令同好刪除整個網站,可說沒什麼分別。因為若那些訊息,適宜用純文字方式發佈,人們早就透過新聞組、論壇等途徑來發佈了,動不着要編寫網頁。 若同好不肯刪除網站,鬧上法庭,雖然可以「合理使用」(Fair use)作抗辯,但勝算有多大?沒人知道。輸了的話,代價是今後的人生前程,但對手的代價,卻頂多只是雞毛蒜皮的錢和剎那的名聲。況且香港的版權條例,本身就臣服於「有錢即有權」的標準(註1),字裏行間偏袒於靠臭錢買所謂「版權」回來的商家,是可以預料到的。對方有財力、人力、時間、勢力等總總優勢,對除熱愛之心就什麼都沒有的蟻民來說,實在是想冒險也冒不起,唯有默默的細味「法律面前,窮人含X」這條香港土產道理。 結果,數個同好自建的叮噹網站倒下,在「國際影業」這間版權商的淫威之下。 其實若說利益,我敢肯定,同好自建網站為版權商帶來的利益,與它收網站版權費的利益相比,肯定是前者大得多。同好自建網站,一直以來都是擴闊整個作品受眾群、擴闊動漫文化的一大支柱,令全球數之不盡的人被「坑」,心甘情願付錢給版權商,購買作品和各種周邊產品。然而若要收取版權費,網站製作者在付不起的情況下,只有關站。站關了,版權商收不到這些版權費,又失去這免費廣告,更站在該作品同好的敵對線上,令眾同好討厭版權商,版權商不但聲名受損,甚至群眾發起罷買也說不定。現在「國際影業」的做法,對它自己,對公眾,都是百害而無一利。 可是,這件事在我心瓣中鼓動的,並不只是這些什麼利益的思考。 喜歡叮噹,繼而喜歡「叮噹之父」藤子.F.不二雄的所有作品,已是我很小很小時候的事。透過自己製作同好自建叮噹網站,以及瀏覽其他同好所製作的,我感覺到叮噹在我的成長中活過,叮噹在人群中活過,叮噹能真真正正的融在我和其他同好的生活中,一同為叮噹而呼吸過。即使現在,面對的事太多,不能再抽到像往昔般的時間和情懷,這些同好自建網站,不論是我的,還是他的,仍然帶給我這種溫暖,在我的臉上繪上微笑。只要你喜歡叮噹,你也會如此。 因此,「國際影業」之舉,無異於高舉一把用臭錢買回來的屠刀。 甫從朋友的部落格上,看到這消息,心傷,心酸,心痛,心絞纏,心絕,心淌血。 而且,被宰割的心,不只我,和你,和他。 身為一個叮噹同好,我不得不質問「國際影業」的人:當你為你那蠅頭小利算死草、舉屠刀之際,你可有想過藤子F老師? 藤子F老師仙遊的時候,「國際影業」你在1996年9月26日的明報A13版上,刊了全版悼念廣告。廣告上的文字,是你從《叮噹完全大百科》裏所選出來的一句老師說過的話:「如果可多為一位讀者繪上微笑,那我就不枉成為漫畫家了。」所以,你沒理由不知道,老師繪畫《叮噹》的時候,抱着的是什麼信念、什麼心情。不知你知不知道,老師肝臟絞痛倒在桌面之時,他手裏還握着筆,伏着的是他正在繪畫的《叮噹大長篇:大雄的上鏈都市冒險記》的手稿。叮噹,是老師畢生的信念、心血的結晶,也是老師活着的證據。 「國際影業」,你說!當藤子F老師泉下有知,你以叮噹之名行兇時,老師會有什麼感受?他還可以有什麼感受?「國際影業」,你說!當你為一己的蠅頭小利,消滅老師的存活證據,消滅老師的信念,消滅眾人歲月裏真正感到的叮噹時,消滅大家嘴上的微笑時,你,問心無愧嗎?你,問心無愧嗎?你,問心無愧嗎?! 鍵盤有點濕,因為我剛用指頭拭過一些淚水。這夜,我思海裏、心湖中所翻動的潮水,分不清是理性的、感性的,也無法完全言狀。此刻,還有很大部分的駭浪泊打,我用文字說不到。 這篇文章,我一定使用「內木一郎」這名字來發表,這名字是藤子F老師另一套作品的角色。在我從朋友部落格得知此消息後數秒,視窗因滑鼠的按動,跳進了dorafans.com這已關網站的啟示頁,(前)站長超級叮噹迷表示特別感謝我。那一個千分秒,我脈膊裏的潮水比現在亂百千倍。 註1:就像我在《創作與再創作》座談會上,說明許多創作並非為錢,但現行法律對「不為錢的創作」不利,希望當局改善這問題。但知識產權署的張副署長不斷遊花園,老是重複「保護創作即保護他在經濟上得到利益」的觀點,但總說不出有力論證。在座談會結束後,他更竟以「大家有表達不同言論的空間」,去回應我所說出的情況,聲稱這只是我主觀看法來逃避事實,拒絕對這問題作改善。 |
」 |
—[2] | ||
知日部屋︰吳偉明
| 「 |
早前香港叮噹三大fan sites接國際影業警告而被迫關閉引起網民不滿。日本的fan sites眾多,一向與業界保持友好關係,但是因日本音樂著作協會(JASRAC)的界入,可能不久將來所有fan sites及其它網站,若要用圖及音樂,必須申請及付款,不然便可能惹上官非。 JASRAC是靠收取音樂版權而暴發的團體,曾迫YouTube在一個月內將三萬多涉及「侵權」短片删掉,不久前它將一即興在酒吧演奏披頭四音樂的老翁成功入罪,其高姿態行動引起日本輿論及網民嘩然。聽說現在由JASRAC領導十七個著作權團體,組成全日本版權持有人大聯盟,計劃最遲在2008年開始運作,以後包括fan sites、blog及HP等所有網站,若用受版權保護相片、插圖、音樂、錄像、甚至連記載歌詞也要先向大聯盟付款,這將是網上世界的大酷劫。估計若成事,很多網站便關閉,餘下是一個元氣大傷的純文字「網上冰河時期」。 |
」 |
高登會員:Patrick2003
| 「 | 呢d圖片有版權,話fans網站的圖片侵權係正常,但係會係可恥的決定
叮噹我相信好多香港人會知道佢係咩黎,甚至由細細個已經有收看,我相信會係集體回億的一部份,絕對無可能因版權問題而呃殺我地對叮噹的回憶,加上呢類fans網站係會有宣傳的作用,咁做會減少宣傳的機會,原作者的利益會受損,我相信原作者會希望呢類fans網站越開越多,而唔想被可恥的人呃殺,有時濫用版權條例會影響原作者的利益,而國際影業有限公司的股東長遠的利益也被受損。 國際影業有限公司的決策人唔該用你地的豬腦去檢討呢個可恥且損人不利己的決定,同埋如果新的版權條例實施,非法下載檔案自用會違法。咁即係如果下載相關動畫的圖片作收集或做wallpaper用途亦有機會會違法,好多人會面臨起訴。 |
」 |
—[3] | ||
高登會員:朱古力撈飯
| 「 | 我覺得唔係完全冇得鬥,既然網民淨係可以上網發言黎發泄,我地咪用哩點黎玩囉:
大家覺得有冇得搞 |
」 |
—[4] | ||
高登會員:陸續
| 「 | 所謂既商業機構,近年行使既所謂商業權利,都係十分之無賴、人渣!
試問數番幾年前,互聯網未做到咁普及既時候,佢地有邊個會出黎拎住條版權法例黎同你追討利益? 網民花左十幾年努力,將互聯網製造成一個強大資訊網絡之後,改變左一般人既生活模式,資料性豐富到令人既生活不可或缺,班仆街就感到唯利可圖,過黎分一杯羹!試問身為建構者既網民,又可以向邊個申報利益? |
」 |
—[5] | ||
pumb.org用戶:jonesuki
| 「 | 我公司試過俾$買咗Snoopy肖像權一段時間,出過公仔,印過宣傳刊物(& 放上網俾市民 download)。
過咗licensing period之後,我地冇再幫襯(改用 mcdull、garfield...),點知收到佢地警告信,叫我地要del.晒網站上所有有snoopy嘅過期刊物,唔準俾人download,未派晒嘅過期刊物唔準再派,連新一期嘅刊物上面都唔可以印番之前期數嘅封面(包括 thumbnail size),因為有隻 snoopy... 我覺得佢地未免太過發錢寒! P.S. 我地間公司係做宣傳 energy efficiency 同埋機電安全 gei |
」 |
—[6] | ||
Mini Forum用戶:貝兒兄
| 「 | 痴左咩線呀!人地幫你免費promoto,你話人好用你叮噹做logo,人地收返你錢就差唔多! | 」 |
—[7] | ||
暗黑熱血Blog留言者:Ronald
| 「 | 不二雄創作叮噹時,是希望他的讀者可以充滿夢想。但現在國際影業所作的卻在殺死一眾讀者的夢想。不二雄泉下有知,都會被這班人激番生。我是覺得現在香港的版權持有人都有點走火入魔,好像電話鈴聲、店舖播放歌曲等等都給說成為侵犯版權。遲些可能連角色cosplay也給說成侵權。嗚呼哀哉! | 」 |
—[8] | ||
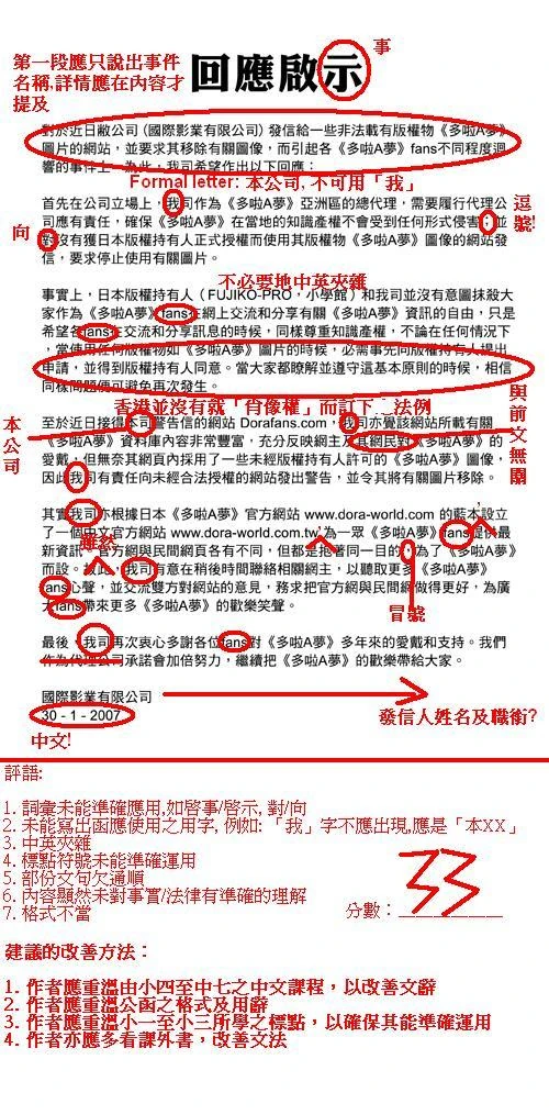
國際影業的回應啟事
國際影業有限公司影業法務部經理兼發言人黃慧玲,於2007年1月30日發出回應啟事。以下為內容全文:
| 「 | 」 |
網民回應
| 「 |
本來沒有興趣再推,因為已說了想說的東西,但看到這個「啟示」便無名火起,不得不推。
總而言之,這份「啟示」不能接受!!! 請大家繼續推下去,支持有心的叮噹Fans!!!!!!!!!!!!!!!!!!!! |
」 |
—Mini Forum會員astrophel,[9] | ||
網民對文章評論
- 該圖像原載於http://www.ail.com.hk/accouncement.jpg ,當中「accouncement.jpg」明顯地為錯字,應為「announcement」(劍橋字典亦查無此字),若將該錯字去掉一部分即為account,可見該公司毫無誠意,敷衍網民。
- 就啟事內容看來,該公司疑以亞洲總代理的身份去發出警告信,未有提及此次行為是出於出版社小學館或原作者藤子‧F‧不二雄先生的意思。
- 就版權法而言,該公司是以日本版權法、香港版權條例還是國際法去看待此次事件未有詳述。
- 國際影業為何遲至2007年1月才對一系列叮噹網發警告信未有解釋。
- 作為台灣地區的官方網站如何能夠照顧香港以及世界各地叮噹迷的需要存在爭議。
- 值得注意的是國際影業指有意稍後與相關的叮噹民間網站(大部份已關站)網主聯絡。
- 直至2015年1月10日,相關網主表示沒有收到任何來自國際影業的聯絡。
- 文法嚴重錯誤
截圖及改圖
《新聞透視》截圖
網民改圖
後續事件
國際影業「偽」聯絡頁事件
國際影業的「偽」聯絡頁
有高登人知悉事件後表示強烈反感,有網民想將事件推到上報,亦有網民想向國際影業發電郵狂轟,但當時網站(http://www.ail.com.hk/contact.html)內只有空殼的「contact us」聯絡版面,有人試圖將投訴內容提交而按「Submit」按鈕,可是按下該按鈕並沒任何反應,由網頁原始碼得知,根本就沒有聯絡功能,可謂有冤無路訴。
經網友一番搜尋後,試圖找出國際影業以下電郵,但當中不見得全部有效:
- mkt@ail.com.hk(Ms. Jennifer Chan,職位:Licensing Manager,授權項目:哆啦A夢、哈姆太郎、蠟筆小新、茶犬、足球小將、音樂小彗星、超級小黑咪、幪面超人系列、機甲小寶、小露寶、村松誠、四驅兄弟。)
- recruit@ail.com.hk
- ovrs-jennifer@ail.com.hk
- film@ail.com.hk
- edp@ail.com.hk
- roland@ail.com.hk
- abe@ali.com.hk
現在,該網站的「contact us」聯絡版面,已取消電郵聯絡,改為提供國際影業各地區公司的聯絡方法。
國際影業cut線事件
由於的國際影業的「偽」聯絡頁不能登上,於是高登會員晏架街球場試圖直接致電國際影業查詢,卻得到以下回應:
Animation(女)︰喂,animation。
我︰係唔該我想問你地網站「contact us」果part個submit button無反應既?
Animation(女)︰哦係等等。
>>聽音樂<<
Animation(男)︰ 喂
我︰係,你?
Animation(男)︰xxxxxx(聽唔清楚既英文名)
我︰係咪國際影業有限公司?
Animation(男)︰係。
我︰我想問你地網站「contact us」果part個「submit button」無反應既?
Animation(男)︰哦,係呀。
我︰呀,係呀?
Animation(男)︰係呀,未整呀。
我︰哦~未整...
Animation(男)︰請問有d咩事咁呢?
我︰無,我有d意見想發表但唔知用咩方法好姐。
Animation(男)︰哦,咁你等等。
>>之後等左1分鐘就cut埋我線<<
事件遭到不少網民炮轟。[4]
叮噹生日,香港Google無主題
2009年9月3日叮噹(多啦A夢)生日,是日台灣Google的首頁改以叮噹為主題
2009年9月3日,正值叮噹的生日紀念,Google在日本及台灣版都把Logo改成叮噹主題,唯獨香港沒有,疑受國際影業的版權問題影響。
知名叮噹配音員林保全離世,《100毛》之悼念封面被指侵權
事緣2015年1月上旬,香港版叮噹的配音員林保全逝世,本地雜誌《100毛》第96期以叮噹回眸揮手再見的溫情設計為封面,表達不捨,內文亦有不少篇幅提及叮噹,並引用大量叮噹圖片,官方facebook專頁亦以叮噹作封面的貼文,並配以一句「叮噹可否不要老」,表達對林保全不捨之情,又留言指現實裏沒有時光機,但我們至少可以靠自己把回憶留住,「即便是短短數頁。今期封面故事,是屬於林保全,也屬於叮噹,更屬於每一位喜愛叮噹的朋友」。[5]
不過,隨即有消息指此封面引來版權爭議,或涉侵權問題。國際影業向《蘋果日報》記者表示,事件已交版權部跟進。《100毛》創辦人之一林日㬢則回應記者,表示不了解事件。[6]翌日,林日曦疑收到國際影業之律師信,不作評論。[7]
由於國際影業有限公司早於2007年就因「叮噹網站因版權問題被逼關站事件」與網民交惡,不少網民都反對該公司此次行為。[8]不過亦有網民指《100毛》早有抄襲前科,更恥笑該刊此次「因侵權生,因侵權亡」。[9]
| 「 |
「叮噹」(現稱多啦A夢)配音員林保全早前離世,不少人慨嘆失去童年美好回憶,紛紛在網上哀悼,也有人製圖致敬,其中昨日出版的暢銷年輕人雜誌《100毛》,更以叮噹回眸揮手再見的圖作為封面,表達不捨。不過,有消息指,此封面引來版權爭議,或涉侵權問題。 國際影業有限公司(Animation International Ltd.,AIL)向《蘋果》表示,就今期《100毛》的封面爭議,事件已交版權部跟進,暫時沒有任何回應。《100毛》創辦人之一林日曦接受《蘋果》查詢時,表示不了解事件。 除封面外,其實今期《100毛》內文亦有很多篇幅講叮噹,並引用大量叮噹圖片,未知是否包括在今次爭議。《100毛》官方facebook現時仍有以叮噹作封面的貼文,並配以一句「叮噹可否不要老」,表達對林保全不捨之情,又留言指現實裏沒有時光機,但我們至少可以靠自己把回憶留住,「即便是短短數頁。今期封面故事,是屬於林保全,也屬於叮噹,更屬於每一位喜愛叮噹的朋友」。 【網民點睇】 YoMan Lee:國際影業當年搞到各大叮噹網關站之仇仲未報! Man Yi Au Yeung:保全叔剛剛離開咗大家,呢啲咁敏感嘅時候,國際影業就唔好咁啦! Mi Mi Chan:咁蘋果而家刊登出來,又是否有侵犯版權? Pak Chai:當主流文化都是私人財產,我們還有言論自由的空間嗎?
|
」 |
—《100毛》叮噹封面涉侵權 林日曦:冇聽過喎,2015年1月9日,《蘋果日報》 | ||
| 「 |
今期登上《100毛》封面的,是一個不曾在現實中出現,卻佔據了我們成長裏一個重要部分的卡通人物──叮噹。 這隻圓滾滾的機械貓、那個不長進的大雄、那個溫柔卻難以捉摸的靜宜,曾幾何時是我們每天放學後的慰藉。如今我們長大了,兒童節目早就沒再看了,甚麼卡通甚麼動畫,都不經不覺成了塵封的回憶。時光機慢慢失效,430穿梭機飛進了ICU,甚至連童年也一併走了進去,關上了門閂。直至那天早上,叮噹的聲音突然消失在大氣之中,我們傷痛之餘,也才驟然發覺,那道關上的門原來從未上鎖,只是我們善忘,忘記了門後面盛載的快樂回憶。 「叮噹可否不要老,伴我⋯⋯」 現實裏沒有時光機,但我們至少可以靠自己把回憶留住,即便是短短數頁。今期封面故事,是屬於林保全,也屬於叮噹,更屬於每一位喜愛叮噹的朋友。
|
」 |
—叮噹可否不要老,2015年1月7日,《100毛》 | ||
| 「 |
是咁的,《100毛》今期出咗個紀念保全叔嘅紀念集,毛孩仲用咗叮噹或者後現代新名「多啦A夢」背向讀者揮手講Bye Bye嘅封面,回憶叮噹配音員林保全,但嗰個咁藍咁溫情嘅封面,卻惹來版權爭議。 持有多啦A夢版權嘅國際影業,聽聞已經寄咗信畀毛孩,話有機會涉及侵權喎;咁八方又問吓毛孩林日曦,佢話如果人哋出咗律師信,就唔好評論啦,睇吓對方講乜嘢先。 寫信畀叮噹懷念美好 八方亦向國際影業查詢,公關姐姐只係話,件事交咗畀版權部跟進緊,暫時都係唔講咁多住喎,似乎有啲嘢咁噃。如果最初係由林日曦粉墨登場扮登場做封面,唔知會唔會惹起爭議呢?而原來大家睇開嘅蠟筆小新、小丸子、Panda Z同PostPet等卡通人物,版權都係國際影業持有㗎。 八方都睇過今期《100毛》,發現內文有毛孩寫信畀叮噹,「保全叔的離去,除了讓我們感到惋惜和難過,也令我們重新想起並加倍懷念你,和你所代表的簡單、善良、真誠、忠心,這些美好的價值,在我長大後的成人世界都不多見了」,仲問叮噹會唔會出席保全叔嘅喪禮,如果會嘅話,到時再傾,相信呢個都係好多叮噹迷嘅夢想。 李八方 |
」 |
—隔牆有耳:紀念保全叔特集 毛孩涉侵犯叮噹版權,2015年1月10日,《蘋果日報》 | ||
網民之反擊
事件連日來引起版權及二次創作關注聯盟及二次創作權關注組發文對國際影業之反擊,並同時指出8年來國際影業根本未有兌現承諾與多個叮噹網站之網主溝通。
100毛與網民之分別:「UGC衍生豁免」平衡多方利益,2015年1月10日,版權及二次創作關注聯盟
| 「 |
當大家紀念多啦A夢(叮噹)配音員林保全先生之際,記者傳來了跟版權相關的消息:國際影業(Animation International,簡稱AI)聲稱《100毛》雜誌報道時使用了叮噹圖片,可能侵犯該公司版權。鑑於《100毛》乃係商業雜誌,在市場上經營。而本聯盟之成立的目,主力為市民爭取豁免非商業使用的個人衍生創作。《100毛》這商業個案,並不包含在聯盟的「UGC(註1)衍生豁免」內。 然而,2007年1月20日,國際影業向多個民間叮噹網站發律師信,指控他們在網站上刊登了《叮噹》圖片,侵犯該公司版權(註2)。據當年報道及觀察,當年網民的叮噹網站都不牟利,全是民間的非商業運作,甚至由網主及其家人自掏腰包建設網站,義務爲作品推廣,卻沒有網民從中收取過分毫。而且,這些圖片的使用,並無實質傷害原有作品的版權利益,亦沒有取代原作市場。之所以要刊出這些圖片,因為網站要介紹相關的作品、產品、設定、法寶等資訊,必須具備相關圖解作說明。當中甚至有不少圖片是網民自製的。這跟把整篇整本漫畫盜刊出來之眞正侵權行為,是完全不同的事,不應混為一談。 網民對有關圖片的使用,本聯盟認為應符合「UGC衍生豁免」,若政府採納本聯盟的方案,應當獲得豁免,以確保版權眞正的平衡,確保版權持有人享有商業買賣利益的同時,市民合理溝通的權利也不會受損。至於國際影業,當年在激起眾怒後,於2007年1月30日發出回應啟事,承諾會聯絡相關網主,交流雙方對網站的意見。但直至2015年的此刻,此事仍是空談。有關的苦主都向我們證實了這點。對此本聯盟深表遺憾。 註1:「個人用戶衍生內容豁免」( User-generated Content,簡稱UGC) 註2:見蘋果日報《自製多啦 A夢網執笠》
|
」 |
—100毛與網民之分別:「UGC衍生豁免」平衡多方利益,2015年1月10日,版權及二次創作關注聯盟 | ||
叮噹網主,含冤八年 國際影業,馬上找數!,2015年1月12日,二次創作權關注組
| 「 |
事隔八年,國際影業有限公司的名字再次出現在公眾視線上。八年前,牠用版權惡法殺死全港的大型叮噹(多啦A夢)網站,令大量珍貴的叮噹研究資料流失,網上一遍哀嚎。八年後,牠再次擧起死神鐮刀,瞄準香港市民對叮噹配音員林保全先生的悼念。 甫踏進2015年,聲演叮噹的香港配音員林保全先生不幸辭世,全港市民莫不感到痛心。大家只能對着熟悉的叮噹圖像遙寄哀悼,網民唯有繪畫、分享林保全先生與叮噹一起的畫像。電視台製作特輯,報章雜誌推出封面專題,回望香港多年來累積成的叮噹文化,傳揚這機械貓背後那份有如家人般的親切、輕燙心窩的溫暖。這些事,本來都是獲得《叮噹》香港地區授權的國際影業,應該盡的本份、職責。然而,該公司在這方面的成績單,多年來由始至終都有如白紙般空白。套用摩亞大人的說法:「咁係咪叫『尸位素餐』呢?」 倒是《100毛》雜誌,使用了叮噹揮手回望的公仔作封面,內頁裏報道劇情、法寶、人物時使用了相關插圖,以及在一些經轉化的二次創作旁配上法寶圖片,國際影業就有如殭屍彈出棺材般,跳出來聲稱雜誌侵犯版權。誠然,雜誌是在市場銷售,在資本主義商業市場上作牟利運作,有義務遵守商業市場上的規矩,包括版權法。雜誌未經國際影業授權就率意使用圖片,的確有可能違法(註1)。 不過是對香港人來說,眾所周知,國際影業一向跑得慢、唔夠快、無速度。立法會出版界功能組別議員馬逢國曾聲稱,要取得版權人授權其實很容易:「你去找劉華問可否不收我錢,一個電話啫。」可是,連眞金白銀向國際影業購買的傳媒,其前線工作人員發現購得之物有問題時,不論怎麼向國際影業追討都沓無回音。不知國際影業的人可否回答我們,若以其速度,雜誌要合法取得授權推出悼念專題,要等三年?十年?還是待至2112年? 而且,商業市場牟利運作自有其規矩,但在民間大街小巷,市民日常通訊的合理使用,絕對是截然不同的情況。整整八年前,2007年1月20日,國際影業向多個本港民間網站發出措詞強硬的律師信,逼迫他們在兩條道路裏選一條:要麼把網站上的圖片全滅,要麼把網站本身全滅。這些網站都是非商業、非牟利,甚至網主自己嘔錢出來,爲叮噹作免費宣傳的。最後,香港叮噹迷只能無奈地寧爲玉碎。 必須指出的是,當年這些叮噹網站使用的圖片量,都非常克制,大多數情況都是要介紹相關的作品、產品、設定、法寶等資訊,必須具備相關圖解作說明,才使用之。更有不少圖片是網民自製的。這些圖片的使用,並無實質傷害原有作品的版權利益,亦沒有取代原作市場。即使使用量、流通量多數倍,都絲毫不可能取代原作市場,不會對原有作品的版權利益造成實質傷害。相反,網站替叮噹免費宣傳、推廣,對原有作品的市場百利而無一害。這些叮噹網站,與刊出整篇整冊漫畫內頁的眞正盜版網站完全不同。但國際影業就是要拿叮噹迷開刀,宣示牠對叮噹圖像擁有在香港的「主權」。 當年的事震怒全城,亦令不少市民看清在「版權」之名義下可以有多邪惡、不義的事。網民路見不平,拔刀相助,嘗試聯絡國際影業,結果發現官方網站上「contact us」的聯絡版面是僞裝的,按下「submit」後不會傳送任何訊息。網民又直接致電給國際影業,結果被cut線。市民怒火越益高燒。終於在2007年1月30日,國際影業發出名爲「accouncement」及「啟示」(實際上應爲「announcement」和「啟事」)的文章,言之鑿鑿地說在「稍後時間」聯絡相關網主,聽取心聲,交流雙方對網站的意見。事件中每一個網主都等了又等,等了又等,整整八載春秋過去,每一個網主都吃了三百六十五天乘以八年的白果。國際影業這段時間做過甚麼?是否死了?要是死了還合理,可以死了八年後又突然彈出來,空閒地向另一處扔炸彈,那麼走了八年的這筆冤賬,國際影業現在捨得向網民清還沒有?! 二次創作權關注組在此強烈譴責國際影業有限公司,不但在推廣叮噹文化上尸位素餐,更以版權之名行兇,向叮噹迷下毒手。這八年間,那種被老屈成侵權犯、含冤莫白的煎熬,不但直接傷害着每一個網主,亦化成厲鬼夢魘,入侵香港市民的日常生活,令大家正常的溝通與創作,都變成在頸上的斬首刀下渡日。既然國際影業現在終於在大眾視線下蒲頭,二次創作權關注組要求國際影業,立即與每一個網主以及與本關注組,展開公開的對話,使我們有機會證明自己的清白。欠債還錢,天公地道,國際影業拖欠全港市民足足八年的孽賬,是時候要清還。 註1:我們說「有可能」違法,因爲目前香港版權法裏,也豁免了新聞報道時合理使用圖像的責任。不過,有關豁免規定圖像的使用不能超過報道所必需的幅度,這個幅度的限量往往很少,以事件中該雜誌的使用篇幅計算,未必能用這項豁免辯護。
|
」 |
—叮噹網主,含冤八年 國際影業,馬上找數!,2015年1月12日,二次創作權關注組 | ||
| 「 |
香港哆啦A夢界正陷入悼念已故哆啦A夢配音員林保全的風潮中,然而香港哆啦A夢代理商「國際影業」此時卻要拿民間雜誌社的「叮噹」特輯開刀?據報導,香港雜誌《100 毛》的哆啦A夢特刊「叮噹可否不要老」,已被國際影業公司主張侵權,現正交由版權部處理。《100 毛》則暫時未有回應。 香港暢銷的生活雜誌《100 毛》,1 月 8 日出版以哆啦A夢為主題的封面故事「叮噹可否不要老」。《100 毛》表示,這期登上《100毛》封面的,是一個不曾在現實中出現,卻佔據了我們成長裏一個重要部分的卡通人物──叮噹(香港舊譯,即哆啦A夢)。這隻圓滾滾的機械貓、那個不長進的大雄、那個溫柔卻難以捉摸的靜宜,曾幾何時是我們每天放學後的慰藉。如今我們長大了,兒童節目早就沒再看了,甚麼卡通甚麼動畫,都不經不覺成了塵封的回憶。時光機慢慢失效,430 穿梭機(按:香港於 1982 年首播《哆啦A夢》動畫的節目)飛進了 ICU(按:《放學 ICU》,香港 TVB 節目),甚至連童年也一併走了進去,關上了門閂。直至那天早上,叮噹的聲音突然消失在大氣之中,我們傷痛之餘,也才驟然發覺,那道關上的門原來從未上鎖,只是我們善忘,忘記了門後面盛載的快樂回憶。 「叮噹可否不要老,伴我⋯⋯」現實裏沒有時光機,但我們至少可以靠自己把回憶留住,即便是短短數頁。這期《100 毛》封面故事,是屬於林保全,也屬於叮噹,更屬於每一位喜愛叮噹的朋友。 正是這樣子一篇悼念林保全的哆啦A夢特刊,竟引來香港哆啦A夢版權代理商「國際影業」(Animation International)注意。據香港《蘋果日報》報導,國際影業認為《100 毛》本期雜誌封面引用「哆啦A夢」圖片,涉及侵權,已交由其版權部處理中。 實際上,香港國際影業公司正是在 2007 年讓當時「香港 3 大哆啦A夢網站」一夜之間關閉的源頭,該公司指稱的理由也是「刊登哆啦A夢圖片侵權」。若為悼念林保全而刊登之《100 毛》雜誌「哆啦A夢特刊」有版權問題,實際上目前網路上所有哆啦A夢迷為悼念林保全所自製的哆啦A夢圖文,都有違反版權之虞。 不過,值得注意的是,眾網友跟 2007 年的「香港 3 大哆啦A夢網站」,並沒有營利行為;然而,這次《100 毛》雜誌卻是未經授權藉《哆啦A夢》以營利(一本雜誌港幣 10 元)。若真告上法院,在法律解釋上更無轉圜空間,國際影業應不會打輸官司。《100 毛》雜誌社則表示不了解有關事件。
|
」 |
—悼念林保全哆啦A夢專刊侵害版權?! 國際影業要告,2015年1月9日,大中華哆啦網 | ||
| 「 |
卡通片《叮噹》(現稱多啦A夢)配音員林保全早前逝世,雜誌《100毛》其後以印有叮噹的圖像作封面,但持有叮噹版權的國際影業有限公司(Animation International Ltd.,AIL)則指封面可能侵權。其實國際影業並非首次指控其他傳媒侵權;在2007年初,香港一個知名叮噹粉絲網站亦遭國際影業警告侵權,被逼關站。 2007年1月20日,叮噹網站dorafans.com站長收到國際影業的警告信,指其製作的叮噹網站觸犯《版權條例》,要求站長刪除所有在網站內的叮噹圖像。站長之後決定將網站關閉,包括dorafans.com主站、叮噹一族、十大叮噹好站、袁啟洋的多啦A網、多啦A夢新聞網、叮噹小城、多啦星球及多啦園地等。 事件引起網民關注,有網民認為該網站非牟利,不應視為侵權,質疑為何網站設立良久才接警告信。dorafans.com的站長其後在網站發聲明稱「本部內容已全砍」,並指國際影業要求網站將叮噹的圖像「Dismantle(移走)、Delete(刪除)及Suspend(中止)」,但因站長無暇逐一處理,故決定將整個網站刪除。 站長的聲明重申網站並非牟利,亦一直拒絕一切收購及賣廣告的消息,又指「我一直以為在幫助官方機構推廣我最喜愛的卡通,到頭來完全得不到認同,反而可能有誤觸法網之虞」,為尊重知識產權,只好犧牲各叮噹迷的利益。 面對網民非議,國際影業亦對此作回應,稱他們作為多啦A夢的亞洲區總代理,有責任確保叮噹的知識產權不受損害,又指dorafans.com內採用一些未經版權持有人同意的叮噹圖像,故國際影業需警告對方及要求對方移除圖片,並希望多啦A夢支持者在交流及分享訊息時,同樣尊重知識產權。 直至本月初,雜誌《100毛》以叮噹背向讀者揮手道別的圖案作封面,以紀念逝世的配音員林保全,卻惹起版權爭議。國際影業指已將事件交由版權部跟進;而二次創作關注組則發聲明指,國際影業在dorafans.com被逼關站8年後「再次舉起死神鐮刀,瞄準香港市民對叮噹配音員林保全先生的悼念」,強烈譴責國際影業「以版權之名行兇,向叮噹迷下毒手」。
|
」 |
—【蘋話當年】2007年叮噹粉絲網站被指侵權須關閉,2015年1月21日《蘋果日報》 | ||
相關條目
註解
- ↑ 香港電台︰節目重溫
- ↑ http://www.inmediahk.net/public/article?item%5fid=194820&group%5fid=253
- ↑ TVBuddy同學會 - tvb.com
- ↑ [1]
- ↑ 100毛的facebook專頁:《100毛》第96期封面專題(1月8日星期四出版)【叮噹可否不要老】...,2015年1月7日
- ↑ 蘋果日報即時新聞:《100毛》叮噹封面涉侵權 林日曦:冇聽過喎,2015年1月9日
- ↑ 蘋果日報:紀念保全叔特集 毛孩涉侵犯叮噹版權,2015年1月10日
- ↑ 高登討論區:《100毛》叮噹封面涉侵版權,AIL:已交版權部跟進
- ↑ 高登討論區:《100毛》算唔算因侵權生,因侵權亡?
外部連結
官方網站
討論串
高登討論區
- 全港三大叮噹民網被香港國際影業勒令刪除圖片
- 有關叮噹網被指侵權, 已去信港台鏗鏘集
- 不畏懼香港國際影業之多啦A夢(叮噹)貼圖區
- 全港三大叮噹民網被香港國際影業勒令刪除圖片 (PART 2)
- 叮噹網被迫關站, 睇完站長既信真係好唏噓......
- 叮噹事件就咁告一段落?
迷你論壇
其他討論區
- 香港討論區︰全港三大叮噹民網被國際影業的香港辦事處勒令delete圖片
- Uwants︰全港三大叮噹民網被國際影業的香港辦事處勒令delete圖片
- 巴哈姆特電玩資訊站︰版權問題!?叮噹網被迫關站
- 貓貓論壇︰全港三大叮噹民網被國際影業的香港辦事處勒令delete圖片
- GAForum︰全港三大叮噹民網被國際影業的香港辦事處勒令刪除圖片
- 2000fun︰三個大型叮噹網收警告信關站
- pumb.org︰全港三大叮噹民網被國際影業的香港辦事處勒令del圖片
網誌
大雄網站
網絡暴民 Jacky’s Blog
My Life as Open Source
其他網誌
- 吹水的濕地公園︰叮噹網站被勒令關門的故事
- 知識產權關注小組︰香港多啦A夢迷網站接侵權警告
- 死火手記︰國際影業警告三個叮噹迷網站
- 天佑的自由天地︰版權法執行的絕對化
- 刀中不二︰不要告我
- 重思茶居︰震怒!還我叮噹來!
- 暗黑熱血︰激情仍然要冷靜 ─ 有關叮噹網事件
- 逍遙馮友@市川由衣香江支部︰全港三大叮噹民網被國際影業的香港辦事處勒令刪除圖片
- hystericireul's Xanga Site︰《版權與強權》
- Days of Immaturity︰你今日反智咗未呀?
- 絕對文化 - 小狼︰把創意割賣的知產署:知識產權講座有感(三之一)(備份版)
- 勿理.人︰圓圈加一點,抑或圈裡加個「c」?
留言版
其他
- 香港多啦A夢迷網站版權爭議事件(哆啦A夢wiki)
維基百科
關於合理使用
相關報導
- 謎米香港:國際影業,馬上找數!|二次創作權關注組,2015年01月13日


















