| 香港網絡大典謝絕起底,個人資料將立即移除。 根據私隱方針,後述條目或段落中,現時或曾經列出不必公開的私隱資料,如非公眾人物的真實姓名、電話、地址、學校或工作地點和相片等。請移除有關私隱資料,或要求刪除頁面,必要時請尋求管理員協助。 但請不要清空整個頁面,因會視作破壞。 |
| 本條目或章節的部分資料來源因侵犯版權為由而被刪除,以致無法對相應內容進行查證。 香港網絡大典對讀者的不便致歉。更多詳情,請參見條目的討論頁。 |
Foxy曾是一個繁體中文點對點分享(P2P)軟件,發行者為台灣公司「景昌資訊科技」(Foxy Media, Inc.,已於2010年結業)。該軟件只有正體中文版,沒有英文等其它語言的版本,因此主要流行在台灣、香港及澳門等使用繁體中文的地區。該軟件被網民暱稱為「狐狸」、「狐狸先生」或「小狐狸」。
Foxy在2006至2011年期間,由於被網民利用作下載侵犯版權影音檔案,又被指成為多宗個人資料、機構內部機密資料遭外洩的途徑,故它被外界認定為「侵權軟件」和「洩密軟件」。由於Foxy會於不知情的情況下自行分享用家電腦上的檔案,並提供侵犯版權和洩漏個人私隱或機密資料等風險性下載,因此在此呼籲網民切勿胡亂安裝!
2009年4月15日,台灣司法當局以違反著作權法,起訴景昌資訊科技公司與負責人李憲明,涉嫌設計及分發這套侵權軟件。到了2010年6月8日,正式提出公訴。
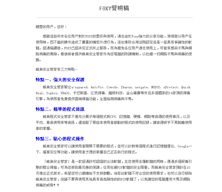
Foxy宣佈正式終止服務聲明
2011年10月22日,Foxy宣佈正式終止服務,用戶若開啟Foxy,程式會自行移除,移除後會自動安裝蜂巢安全管家。[1][2]雖然Foxy不能再運作,但免安裝版卻不受影響;但後者已經成為了孤兒軟件。
軟件設計
該軟件介面雖然易用,但在檔案分享部分,卻存在嚴重的保安漏洞,如下所示:
介面
- 和其它P2P軟件如eMule、BitTorrent相似。
- 可改變連線的連接埠,不受防火牆、網管軟件的限制。
- 對分享的檔案不限,讓使用者搜尋及下載。
- 無複雜設定,功能只有「搜尋」、「下載」以及僅允許瀏覽的景昌科技首頁,以IE作核心的瀏覽部份,而外部連結則另開視窗。
檔案分享機制
- 利用強制上傳增加分享速度,用戶無法停止上傳。
- 沒有路由機制,源頭的私隱(例如IP位址,所在地點)不受保障。
- 沒有連線加密,連線容易被監視。
- 強制分享用戶所有檔案,每次下載完成後自動重新分享用戶所有檔案,用戶無法停止,做成私人及機密檔案被公開發佈。
- 早期版本被預設為分享用戶整個硬碟,在用戶不知情的情況下,被上載用戶本身的私人檔案。
- 往後的版本更甚,用戶安裝後,即使未勾選分享硬碟或可卸除儲存裝置,其他使用者也可以進入電腦強制分享,造成許多網民的私隱照片意外曝光。
上載特性
- 系統資源使用量偏高。因無上傳頻寬限制,所以ADSL使用者會因上傳頻寬遭Foxy耗盡,而出現網絡慢或無反應之現象。
- 系統資源傳播特性和病毒、火災傳播的路徑類似:早期資源傳播會較慢,只得數個來源,但當資源傳播持續傳播至其他電腦時,會發生回輸效應,令來源急劇增加,引致傳播速度相應加快。當到達一定臨界值或臨界水平時,會因傳播的回輸效果所影響,出現一個傳播爆發點;一旦過了這點,意味著日後將難以封殺和此資源相關之來源,這是因為過了這點會令來源出現雙重來源搜尋(就是搜尋一次和第二次搜尋到的來源都會不相同),就算找尋到來源IP,也會出現多個來源難以封殺。
- 是一個對數式的正回饋機制,極限點是無限。
衍生問題
私隱問題
在陳冠希淫照事件中,Foxy成為藝人床照的傳播媒介。
Foxy的設計者只著眼於增加上下載速度和檔案分享量,強制分享上載用戶的檔案,因此用戶隨時可能不知情地洩露個人資料,而Foxy亦成為了暴露及傳播個人私隱的平台,令網民的私隱受到威脅。
自從2008年陳冠希淫照事件發生之後,便不斷接二連三地發生Foxy洩密事件:包括恆生女職員交歡片流出事件、食店員工強姦少女事件等等,都是因為Foxy令事件大幅擴大,可見Foxy危害性極高。
而且短片還有機會因為受Foxy流傳影響,而廣泛性在全球網絡流傳。像2008年食店員工強姦少女事件本來在手機流傳,不是太多人知道,但自從事件開始被傳媒報導後,有關短片便由手機網絡進入Foxy平台,而且廣泛傳播至台灣等地。
至今在透過Foxy流出私隱資料至今仍未平息:只要它一日存在,它都可能會成為洩密事件流出的永久之源。
電腦保安問題
有電腦保安專家表示,Foxy軟件的界面本身存有陷阱,即使用家設有特定共享資料夾,若在下載的選項中,選擇將檔案共享至桌面(Desktop)上,即會將桌面上的所有檔案設定為共用。[3]有人甚至為了下載檔案,而將防毒軟件暫時關閉,而Foxy本身的設定是需要用家自行將防火牆減弱,變相打開了網絡保安的缺口。而坊間流傳的特別版本,多經過改裝,可能被混入間諜或木馬等程式,令電腦資料外洩;而Foxy本身並未有安全的版本下載,故無法確定用家可百分百安全使用。[3]
如果用家使用虛擬機如 VirtualBox、VirtualPC、VMware、Sandbox 等執行Foxy,只可減少該軟件對用家實體電腦系統的危害,但仍有資料外洩的風險。[4]
政府部門資料外洩
近年Foxy經常發現有政府部門資料外洩,當中以警隊最多,在2008年的「高峰期」間絕大部分均由被稱為「Foxy天王」的網民揭發。他當時是一位年約30多歲的網民,從事運輸工作,每天約花三、四小時上網,幾乎每天都會用Foxy。他自稱在下載音樂檔案時輸入「pol」之後,意外地發現九份警方內部文件。他很擔心警方早晚會以「不誠實取用電腦罪」找他麻煩。[5]
警方
網民利用Foxy下載警方機密時的畫面
- 2008年4月,《明報》收到讀者提供資料,指透過Foxy搜尋「pol」、「fpm」等字眼,可尋獲多份警察內部表格、《程序手冊》、升級試的練習題及答案,甚至民航處高官的出生日期等。[6]警方的資料在Foxy下曝光,所有人都可以取得這些資料,警方的資訊保安亦開始受到質疑。
- 2008年5月,有市民投訴,使用Foxy搜尋音樂時,竟然發現警方的機密檔案,其中包括懷疑是臥底的報告,包括放蛇買毒品的經過,臥底的身分懷疑已經曝光,此外,其他檔案也包括了驗屍、搶槍、偷車疑犯駕駛汽車等案件的資料據熟悉電腦操作的一名警官指出,由於警務工作繁重,有高級警員會把工作帶返家中,利用個人電腦聯接警隊的內聯網,取得所需檔案。有些警務人員曾安裝Foxy軟件,但不完全掌握該軟件的使用方法,沒有規限該軟件可瀏覽的範圍,令同時使用該軟件的網民,可以觀看及下載警察機密文件。[7]
成報2008年5月29日A6版
- 據2008年5月29日《成報》報導,警方調查劫案報告外洩,其中一名受害人為劫案疑犯的黃姓18歲女友。自從該份機密文件曝光,她遭最少七名陌生人致電騷擾。該名女生當時正參加英文科高考,因受到陌生男子半夜致電,導致精神崩潰,成績一落千丈。當時大律師陸偉雄表示,警方今次明顯有錯,無論警員是有意或無心,完全沒有抗辯理由,因此他建議受害人立即去看醫生,證明自己困擾程度有多嚴重,並建議提出有力理據向警方索償。
- 據2008年6月1日《成報》報導,透過Foxy,可找到負責調查是次警隊資料外洩事件的商業罪案調查科機密檔案,包括調查一宗製衣公司報稱被人偷竊公司資料的調查內容。商罪科一名姓劉的警務人員,於2008年3月20日申請法庭手令,搜查長沙灣某大廈、北角某大廈的另一間公司。警監會成員勞永樂認為,商罪科「自己去查洩密,自己嘅嘢都洩密」,明顯失職,應該盡快檢討。此外,商罪科亦懷疑洩漏一份逾三十名各區督察及警長辦公室電話及手提電話,當中包括駐守觀塘警區總督察、別號「無味神探」的陳思祺。
- 2008年8月,警方再度經Foxy洩漏六份機密文件,包括沙田一名中醫師協助警方拘捕大耳窿的口供紙,香港仔埋伏拘捕扑頭劫案及毒品案,警員報失委任證的報告等。
- 2008年9月尾,有網民以關鍵字「西九龍」,發現警方內部文件,包括「西九龍衝鋒隊隊員第四隊車員須知」等,內容包括衝鋒隊員接獲炸彈恐嚇、持槍行劫等嚴重案件的處理程序。警方發言人表示非常關注事件,會深入調查文件如何透過互聯網流出。[8]
- 2009年2月8日《蘋果日報》報導,天水圍警署一名警員,向聚賭疑犯錄取口供的資料文件透過Foxy 流出。列明「個人資料」的會面紀錄。文件顯示天水圍警署警員向被捕男子問話,涉及一宗街頭聚賭案,列出15條問題,包括「邊個做莊」、「台面既錢係邊個既」等。
- 在2009年3月7日,《明報》報導上水及大埔警署的內部文件在Foxy外洩的事件。被外洩的警方文件共有69份,其中多是上水警署的內部文件,包括署警長的口供紙,失蹤未成年少女的個人資料、毒品案調查經過及被捕疑犯資料等,也有上水警署報案室失去二千元保釋金,其後發現可能是輸入資料出錯,有關文件的時間由2004年至2008年。[9]
- 2009年12月3日,據《星島日報》及《明報》報導,有網民在上周六(11月28日)及前日(12月1日),在分享軟件Foxy發現多份疑似警隊內部文件,並成功下載六份懷疑涉及港島總區重案組在零四至零六年的行動資料檔案,以及一名高級探員錄取的口供紙,內容包括警員及被調查人士的身分證號碼、出生日期、地址及手提電話號碼等個人私隱資料,而有關文件屬首次曝光。其中一份文件涉及調查五間拳館,詳列拳館負責人及教練等人的個人資料,另兩份文件詳述警方以涉嫌自稱三合會成員罪拘捕一名十五歲姓鄭少年的經過,並列明少年的私隱資料。[10]
- 2009年12月4日《蘋果日報》報導,4份元朗警署交通督導員執法報告外洩,包括被控市民的姓名及身份證號碼等資料,其中一份更披露一名自稱警員被抄牌後涉嫌向交通督導員施壓經過。
- 2009年12月6日《蘋果日報》報導,外洩的內部文件共177份,包括女警驗身報告、跨部門行動計劃及市民報案口供等,不少詳列了有關警員及報警市民的個人資料,全部經由網民「Foxy天王」透過分享軟件Foxy發現,文件內容主要發生於2002至2005年期間,涉及警署則遍佈港九,包括牛頭角警署、秀茂坪警署、尖沙嘴警署、旺角警署及柴灣警署等。
- 在2011年2月,Foxy外洩警方使用槍械守則及08年曾經外洩的前線人員口供紀錄,而有關內容卻遭網民上載到內地的百度網站。另外,在2011年4月,有網民在Foxy搜尋「pol」字眼,結果發現4份警隊內部文件,包括一名先後駐守港島總區刑事部及西區警署的刑偵探員的臥底行動,以及拘捕懷疑黑社會分子報告。[11]
- 在2011年7月至8月期間,Foxy外洩警方多份內部文件,包括戰術訓練手冊、學警教材等內部文件。[12]此外,網民亦發現可在Foxy搜尋警隊內部文件,當中包括警員召妓指引、武力清場抬人方法、警區「高危地帶」,到香港三合會架構等資料。[13]
- 2013年9月,警方商業罪案調查科科技罪案組人員在巡查網上罪案時,發現再有警隊內部文件在Foxy上流傳,當中涉及三份五年前及七年前的口供紙,涉及不少個人資料,包括涉案者的姓名、身份證號碼及住址,相信是早前經「Foxy天王」下載後,再被上載互聯網。[14][15]
入境處
- 2008年5月8日《星島日報》報導,收到讀者投訴,指在FOXY輸入關鍵字[LMC],[SIO]等後,竟發現入境處多份機密文件被發現上載至Foxy點對點分享平台,當中包括列入入境監視黑名單人士名稱、投訴人資料、檢查護照的機密細節等共29份文件。[16]
- 入境處在2008年5月7日證實,有新入職員工涉嫌違反保安守則,把原僅供內部使用的機密文件帶回家,結果文件在員工不知情下,經其個人電腦的Foxy軟件外洩到互聯網上。[17]
- 2008年7月7日,Foxy再洩露入境處11份機密文件,有網民於輸入「SBC」、「minute」等關鍵字時下載到有關資料,這批外泄檔案俱與駐深圳灣口岸一名入境事務主任有關,外泄的是介乎2003至2007年的文件,包括印尼及伊朗旅客使用假證的調查報告。
海關、醫管局
2008年6月14日《明報》報導,有網民從Foxy搜尋,找到一份海關落馬洲管制站關員撰寫的案件口供紀錄,所載的資料包括職員姓名、編號、詳細案件經過,甚至是疑犯的姓名和身分證號碼;又找到一名女警升遷自薦信,當中透露了自己的姓名、職位,編號,甚至是私人生活經歷,表示自己曾服務財富調查組,當過庭警,現正在衝鋒隊服務等。另外找到三份屬於兩名公立醫院的女病人病歷,包括詳盡的轉院紀錄、外科檢查結果、臨床診斷、病者姓名及年齡等。海關發言人證實,外泄文件屬海關內部文件。
三屋粥版網友「星巴克」,嘲笑海關人員為何在家中的電腦裡安裝Foxy軟件,該網民亦指出,Foxy軟件除了是用來下載侵權物品外,「看不出還有甚麼其他用途」。
消防處
在2009年2月8日,《星島日報》報導消防處內部資料在網上外洩的事件。被指外洩的是消防處內部文件,包括一批消防員的考核報告、月薪及職級等個人資料,都可以透過Foxy下載。[18][19]
廉政公署
2009年4月7日,據《星島日報》及《明報》報導,有市民指透過Foxy軟件發現一封由恒生銀生寄給廉署的信件,內容披露3間公司的戶口號碼,並附上公司信貸及相關文件的影印本。廉政公署已就事件進行內部調查,調查結果亦顯示文件並非從廉署外泄。[20][21]
Foxy相關事件
陳冠希淫照事件
2008年2月初,陳冠希淫照事件中,陳冠希及其他藝人的床照,在本港各大討論區張貼,受到執法當局打壓,在高調刪除令下,Foxy以其獨特的點對點(Peer to Peer)特性,一枝獨秀的以「閃卡」名義進行傳播,令Foxy成為傳播淫照的主力媒介,警方無法徹底刪除。現時在Foxy以「閃卡」、「陳冠希」及其他藝人的名字來搜尋,都仍然可以搜尋有關的照片。
五間律師樓Foxy洩漏機密文件
根據《蘋果日報》2008年6月22日的報導,有讀者投訴發現多間律師樓的內部文件在Foxy內流傳,文件數量多達29份,律師會表示事態嚴重會調查。
食店員工懷疑強姦少女事件
強姦短片在Foxy上快速傳播
2008年9月10日,一段用手機拍攝的疑似連鎖快餐店員工強姦少女的短片在網上流傳,並透過Foxy散播。最後警方根據有關短片,拘捕了三名青年協助調查。
當強姦短片首次在網上傳播的翌日,有關短片已在Foxy上快速傳播,來源多達約1200多個,並且出現雙重搜尋效應,可見 Foxy 的傳播速度比起手機、BitTorrent 及普通網絡都快得多。
專上學院女生性短片流出事件
Foxy上涉及影片的搜尋結果
2008年12月29日,本港多個熱門討論區出現報稱是某專上學院「學生性愛片流出」的帖子,指示網民到指定網址下載一段年輕女子的做愛短片,當中更貼出一對男女合照。據悉,該短片約長19分鐘,主要分成4段,約有23MB,以3GP格式為主,片中兩人均全裸,其中少女的樣貌清晰可辨,當時她與一名青年進行親密接觸,包括口交、愛撫、性交等,而兩人的性器官亦在影像中清楚出現。
在短短數天,有關短片在Foxy上已有多個搜尋結果,約有100至200多個來源。
南華球員薪酬外洩
在2009年2月14日,南華球隊過去十季部分出糧記錄,包括球員、教練的月薪,甚至個別球員的戶口號碼等,被放上網,通過Foxy檔案分享軟件供下載。[22]
律師行Foxy泄客資料
《明報》2009年12月16日報導,黃馮律師行經Foxy泄露法律文件,當中更包括客戶個人資料,以及屬高度私隱的醫療報告。律師會對再有同類事件表示高度關注,認為事態嚴重,將作調查。被泄露的資料包括入稟狀、證人口供、律師信副本、申索人的醫療報告等,部分文件有申索人的身分證號碼、證人住址等個人資料。
Foxy外洩黎智英私人政治捐款詳情
在Foxy搜尋「leecheeying」時,會發現大量有關黎智英私人捐款的文件。
2011年10月18日,壹傳媒集團主席黎智英政治捐款透過Foxy外泄,捐款紀錄顯示2006年至今,他分別捐給民主黨和公民黨1369萬元及1056萬元,在09/10年度,黎智英的捐款更佔民主黨非會員捐款的99%,佔公民黨的68.2%,明顯是「泛民」的「大水喉」;在2010年「五區公投」中,黎智英也給予參加補選的公民黨和社民連各100萬元。[23]
天主教本港教區前主教陳日君亦捲入了是次的政治捐款事件,事後陳日君回應指黎智英的捐款是「上主安排」。[24]
Foxy出現大量香港情侶的情慾短片
高登討論區連日討論於Foxy發現大量本地情侶的情慾短片,事件於2014年6月4日在《成報》上報,由於赤度大膽,片段甚多,更被稱為香港有史以來最大規模的情慾短片外洩風暴。一眾網民重新下載一度已被停用的Foxy,而討論區上網民紛紛要求關鍵詞及編號,部份短片更被上載到成人短片網站Thisav中。網民又對短片中的男女評頭品足,稱其為MK仔、MK妹。[25][26][27][28][29][30]
另見:分類:情慾短片事件
台灣當局起訴軟件公司
2009年4月15日,台灣司法當局以違反著作權法,起訴景昌資訊科技公司與負責人李憲明,涉嫌設計及分發這套侵權軟件,侵權金額高達58億新台幣(約14億港元)。[31]控方又指李憲明為防止使用者只下載、不上傳,還設計出一套下載同時上傳的特殊功能,在增加軟件使用量的同時,也令用戶合法購買的歌曲、影片檔案大量散佈。[32]
2010年3月,被告李憲明已被台北板橋法院判處入獄1年又6個月,罰款新台幣70萬元(約17.5萬港元)。2010年6月8日,台北板橋檢察院,正式向景昌資訊科技公司與李憲明提出公訴。檢察院提醒市民,使用「Foxy」電腦軟件除侵害知識產權外,也有嚴重資訊安全問題,在毫不知情的情況下洩漏個人機密資訊。[33]
2011年10月6日,台北板橋地方法院對Foxy侵權案審結,有份經營軟件公司的被告張希寧,以違反著作權法判處5月徒刑,緩刑2年。[34]
相關條目
註解
- ↑ 台灣蘋果日報即時新聞:侵權爭議 FOXY宣布關站,2011年10月23日。
- ↑ 高登討論區:侵權爭議 FOXY宣佈關站,2011年10月23日。
- ↑ 3.0 3.1 Foxy檔案下載桌面全腦任睇 特別版恐藏間諜程式 專家籲勿用, 明報, 2008年5月29日。
- ↑ Sandbox
- ↑ 蘋果日報:特寫:揭秘網民擔心被找麻煩,2008年5月27日。
- ↑ 明報:FOXY軟件泄政府機密 警內部手冊 高官出生日期 一覽無遺,2008年4月6日
- ↑ 星島日報:警隊臥底身分「任人睇」2008年5月27日。
- ↑ 東方日報:Foxy天王踢爆警隊再洩內部文件,2008年9月30日
- ↑ 明報:警隊資料再經FOXY外泄,2009年3月7日。
- ↑ 星島日報:警隊密件又經Foxy外泄,2009年12月3日。
- ↑ 蘋果日報:Foxy又洩重案組卧底資料 撰寫文件探員 曾獲一哥嘉獎,2011年4月29日。
- ↑ 蘋果日報:警戰術機密外洩 內地網站流出 圖文並茂講述,2011年7月19日。
- ↑ 蘋果日報:資料又外洩 警隊武力清場教材曝光 經 FOXY流出 投考者私隱任人睇,2011年8月9日。
- ↑ 蘋果日報:經Foxy網上流傳 警再有三文件外洩,2013年9月25日
- ↑ 星島日報:「Foxy天王」再泄警隊密件,2013年9月25日
- ↑ 星島日報:入境處機密文件外泄 網上任睇,2008年5月8日
- ↑ 明報:入境處監視名單外泄 員工違規帶機密文件回家 誤經Foxy上載(Edward SO Bo-Blog 1.2轉載),2008年5月8日
- ↑ 星島日報:消防處調查內部資料外洩事件,2009年2月8日。
- ↑ 星島日報:李少光關注消防員個人資料外洩事件,2009年2月8日。
- ↑ 明報:廉署﹕沒安裝FOXY 指信件外泄報道不確(Edward SO Bo-Blog 1.2轉載),2009年4月7日。
- ↑ 星島日報:銀行疑網上泄密 廉署案件曝光,2009年4月7日。
- ↑ 星島日報:球員薪酬外泄 南華震驚或報警,2009年2月15日。
- ↑ 明報:黎智英是泛民大水喉,2011年10月18日。
- ↑ 星島日報:陳日君:黎捐款是「上主安排」,2011年10月23日。
- ↑ 成報:Foxy近百淫片外洩 規模最大 內容不雅 網民瘋傳
- ↑ 香港討論區:係咪朋友先 本港網絡爆發有史以來最大規模「情慾短片外洩風暴」!
- ↑ 香港討論區:[本港新聞評論] Foxy近百淫片外洩 規模最大 內容不雅 網民瘋傳
- ↑ 高登討論區:Foxy大量本地情侶的情慾短片流出
- ↑ 高登討論區:[網民瘋傳]------Foxy近百淫片外洩 !!!!!!!!!!!!!!!!!
- ↑ 高登討論區:【多圖多片】綠衫學生妹「港女吹」事件 始末解說
- ↑ 自由時報(台灣):FOXY涉侵權逾58億 負責人被訴,2009年4月16日。
- ↑ 蘋果日報:免費下載歌曲電影 涉侵權金額58億 FOXY被台灣起訴,2009年4月17日。
- ↑ 華視:軟體供下載影音 科技人遭訴,2010年6月8日。
- ↑ 中央社(台灣):網站供下載涉侵權 男緩刑2年,2011年10月6日。
外部連結
網站
Foxy 官方網站(已關閉)- 中文維基百科:Foxy
傳媒報導
- 蘋果日報:FOXY成傳閱淫照媒介,2008年2月10日
- 星島日報:入境處機密文件外泄 網上任睇,2008年5月8日。
- 自由時報(台灣):FOXY發聲明 終止服務,2011年10月24日。
- 星島日報:用戶泄密失控 FOXY被勒令「關門」,2011月10月24日。
