大寵愛披露台灣奇摩通知,Yahoo!知識+台港小三通將於12月1日進行。
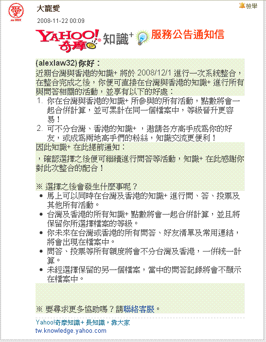
於2008年11月22日,不少在台灣奇摩知識+有開設知識帳戶的香港用戶,均表示收到奇摩方面的來函。用戶大寵愛更在Yahoo!知識+ Blog中披露來函內容。來函表示台港兩地知識+將於2008年12月1日進行系統整合,完成後用戶可直接在台港知識+進行所有與問答相關的活動。
目錄
小三通的醞釀
小三通實施前,香港Yahoo!知識+發問數日益低落,子分類”發問中”第二版已充斥偽裝為發問中的篤數題目。
據Liar大話精在回答一條題目中透露[1],其實早於2008年5月15日Yahoo!知識+舉辦的Yahoo!知識+會員交流聚會,Yahoo!知識+已於該次聚會中為台港小三通進行探路。
其後Yahoo!知識+官方曾為相關問題進行問卷調查,但不少用戶於Yahoo!知識+ Blog對整合持相反態度。香港方面的Yahoo!知識+官方對小三通才開始由躍躍欲試變得沉寂。
但是在2008年2月大型改制後,Yahoo!知識+的參與人數一直在減少之中。現時很多分類發問中的題目竟不滿一版之數,Yahoo!知識+甚至要進行”篤數”,把已解決題目偽裝為發問中題目,以充撐場面。
在返魂乏術之下,香港Yahoo!知識+唯有乞憐台灣方面的援助,打出與台灣奇摩知識+整合這一張王牌。
整合後的變化
- 用戶在台灣與香港的知識+所參與的所有活動,點數及問答數目將會一起合併計算,並可累計在同一個檔案中;
- 用戶可邀請港台的知識帳戶成為自己的知識友;
- 用戶整合後可同時在台灣及香港的知識+進行發問、回答、投票及其他所有活動。
爭議
台灣有而香港沒有的功能
用戶多多指出,不少台灣奇摩知識+方面已擁有,而香港方面未擁有的功能(如知識團),未來將會如何安排,仍是未知之數。
台港問一樣的問題,其中一邊會被移除
用戶大寵愛指出,曾同時在Yahoo!知識+和台灣奇摩知識+發問的問題,合併後可能會被管理員視為「連續以相同的句型發問」而被移除。[2]
文化差異
儘管台灣人和香港人都是用繁體字,可是兩者的語言文化相差很大,合併後會雞同鴨講,造成混亂。
- 台灣使用的注音文、火星文,香港人不一定理解
- 香港使用的粵語,台灣人不一定理解
- 大陸與台灣的語言差異。
地點衝突問題
用戶catkan11指出,一些需要知道發問者的居住地點先至可以答的題目,例如「邊度買到xxx」,合併後隨時會因為教了發問者不合適的購買地點而發生衝突。
香港知識+方面的反應
後知後覺
在大寵愛公開奇摩來函後,香港Yahoo!知識+方面對小三通仍是沒有動作,不止用戶方面沒收到信件,而官網亦沒透露半點信息。
終於發表網誌
2008年11月24日,Yahoo!知識+香港官方終於在Yahoo!知識+ BLOG發表網誌交代[3],和內容和台灣奇摩來函有所不同的是,台灣形容這次為「整合」,而香港形容這次為「革新」。
知識豆並清楚明示,這次合併下用戶的港台所有知識+點數及問答數目將合併計算,而不是廢棄其中一個帳戶的成績。
網誌時隱時現
在網誌《知識+革新通知 (1) – 1個戶口,香港及台灣通用》發表以後,用戶都紛紛作出回應,其中大部分為反對合併的聲音。
結果於2008年11月27日中午,Yahoo!知識+ BLOG把相關網誌移除,這次是首次Yahoo!知識+把其已公佈的網誌刪除。其後相關網誌於同日下午4:00左右恢復,並同時增加兩篇網誌去交待台港小三通進一步詳情。
Yahoo!知識+亦在首頁及每位用戶個人檔案中公告,將會於2008年12月1日至4日提供有限度服務,並曾Yahoo!知識+ BLOG發表相關網誌。
突然宣佈流產
2008年11月28日,Yahoo!知識+突然在Yahoo!知識+ BLOG發表網誌《知識+改革延期通知》,宣佈台港小三通流產,合併計劃需要無限期押後。
之前發表的網誌《12月1日至4日,只提供有限服務》隨即被移除,但首頁卻仍有相關公告。
這次小三通宣報流產,有人相信是和眾用戶反對聲音太大有關。但雅虎這樣的一個跨國大集團,推行所謂的改革,轉眼間又無故急停,實在予人兒戲的感覺。
靜悄悄地進行合併
2008年12月12日,Yahoo!知識+突然在Yahoo!知識+ BLOG發表網誌《知識+提供有限服務通知》,宣佈Yahoo!知識+將會在12月15日上午8時至12月18上午10時進行革新。
雖然Yahoo!知識+官方口口聲只是說進行革新,但只要稍為聰明的Yahoo!知識+用戶都不難推斷,其實Yahoo!知識+已經決定了要和Yahoo!奇摩知識+進行合併,因為有以下破綻:
- 已在網誌《知識+改革延期通知》出現的革新一詞又再在網誌《知識+提供有限服務通知》出現。
- Yahoo!知識+進行革新的時間為12月15日上午8時至12月18上午10時,即是說要弄足3天3夜。試問要弄足3天3夜的系統工程怎可能只是進行系統調整這樣簡單?那當然是大工程啦!平靜得快要倒閉的Yahoo!知識+還有甚麼大工程可以做?當然是和Yahoo!奇摩知識+進行合併啦!
或者大家覺得上述文字只能算是純粹推測,不過,過了不久,大寵愛在網誌《知識+提供有限服務通知》告訴我們「Yahoo!奇摩知識+將於 2008/12/15 (一) 上午 10:00 ~ 下午 18:00 進行系統升級」。
Yahoo!知識+和Yahoo!奇摩知識+幾乎在同一時間開始進行系統工程,絕對肯定不是巧合。由此可見,Yahoo!知識+和Yahoo!奇摩知識+是極有可能進行合併。
Yahoo!奇摩知識+出現的用戶選擇合併介面。
或許還有人質疑大寵愛那段發言的可信性。不過,到了2008年12月16日,Yahoo!奇摩知識+的系統升級工程已經完成。有個別Yahoo!知識+用戶發現,只需要進行簡單的確認,就可以使用Yahoo!奇摩知識+;而在Yahoo!知識+和Yahoo!奇摩知識+早已均有戶口的用戶,在Yahoo!奇摩知識+進行發問等活動時,會出現選擇合併的畫面。
自此,Yahoo!知識+和Yahoo!奇摩知識+進行合併已成事實。
而香港Yahoo!知識+方面,由於香港Yahoo!知識+方面的系統革新工程尚未完成,因此當然未有此介面供用戶選擇是否合併。
到了2008年12月17日,香港Yahoo!知識+方面的系統革新工程已經完成,比原定時間[4]早了1日1夜。這意味著Yahoo!知識+亦正式與Yahoo!奇摩知識+合併。從Yahoo!知識+在2008年12月17日發問的第一條問題[5]可以估計,香港Yahoo!知識+方面的系統革新工程完成時間大約為10時20分。
改變
Yahoo!奇摩知識+方面
版面上
沒有明顯改變。
功能上
Yahoo!知識+方面
版面上
格式完全同Yahoo!奇摩知識+一模一樣,僅是顏色主調方面仍然維持Yahoo!知識+固有的綠色和仍然有知識豆。這顯示Yahoo!知識+已徹底地奇摩化,這肯定會為日後Yahoo!知識+會員的不滿帶來了伏線。
功能上
- 增設了煩惱區[6],但沒有增設知識團。[7]
- 恢復顯示最佳解答的功能,但不再用電燈膽,而是用獎杯。
- 知識友方面,他肯定的人變成了他的好友;而肯定他的人則變成了他的粉絲。
- 瀏覽紀錄改為最近瀏覽。
- 問題標題的字數限制由原來60字大幅減為30字。
- 沒有填寫自我介紹的用戶,其知識檔案的自我介紹一欄不再空白,而是顯示default設定的句子:大家好,我是____(檔案暱稱),我目前是____(目前的等級),加入知識+ 已經____(以年和月計算),歡迎大家多多指教。
受惠者
受害者
- --------------[11],採用率由68%跌至66%[12]
- Ms.White[13],採用率由96%暴跌至80%,等級亦由大學級4級跌至實習生1級(相當於Yahoo!知識+的中學級1級)[14]
相關條目
註解
- ↑ Yahoo!知識+:去完「知識+會員交流聚會」(第二次聚會),有甚麼得益? (已被移除)
- ↑ [1][2]
- ↑ Yahoo!知識+ BLOG:知識+革新通知 (1) 更新版 – 1個戶口,香港及台灣通用
- ↑ Yahoo!知識+ BLOG:知識+提供有限服務通知
- ↑ Yahoo!知識+:請問地球會否有停轉的一天?
- ↑ Yahoo!知識+:煩惱首頁
- ↑ [3]
- ↑ 注意要選沒有被停權的那一邊,且須在兩地知識+系統合併前同時擁有兩地的知識檔案,否則兩邊都不能用!
- ↑ 文清的知識檔案
- ↑ 網典「極高採用率」條目在2008年12月19日 (五) 19:47所做的修訂版本
- ↑ --------------的知識檔案
- ↑ 網典「超級博士/超級大師」條目在2008年12月18日 (四) 15:28所做的修訂版本
- ↑ Ms.White的知識檔案
- ↑ 網典「極高採用率」條目在2008年12月19日 (五) 21:38所做的修訂版本
相關網誌
- 知識+革新通知 (1) – 1個戶口,香港及台灣通用
- 知識+革新通知 (2) – 扳露更多戶口合併資料
- 《12月1日至4日,只提供有限服務》(已移除)
- 知識+改革延期通知
- 知識+提供有限服務通知
| |||||||||||||||||||||||||||||||||||||||||